Kaukopartioradio Kyynel VRHAB M4/7

 



Kyynel lähetin M4 s/n 4218 ja vastaanotin M7 ver.3 s/n 7252 paristokoteloineen ja kantolaukkuineen


Alkuhistoria

Tämä yksilö joutui haltuuni jo 1970-luvulla. Koteloihin oltiin jo rakentamassa muita laitteita kun satuin sopivasti paikalle ja pelastin sen. Laitteessa oli kantokoppa, paristokotelo ja antennikelat, alkuperäisen sähkötysavaimen ja kuulokkeet olen haalinut muualta. Settiin kuuluvia solakoita heittopainoja en ole onnistunut vielä löytämään, siksi on tyytyminen isompikokoisiin munamalleihin.

Entisöintiä

Olen entisöinyt Kyyneleen toimintakuntoon mahdollisimman alkuperäisenä. Mm. pilalle syöpyneen elkon korvasin uudemmalla komponentilla, jonka päällystin alkuperäisen osan pahvikuorella. Ulospäin eroa ei huomaa. Pilalle pykineen 4-napaisen kumikaapelin tilalle oli pakko vaihtaa uudempi, valitettavasti erilaiset johdinvärit omaava kaapeli. Vedonpoistajana sentään on alkuperäinen kalalankasurraus lukittuna valkoisella maalilla. Kaikesta päätellen joitain uusintatöitä on tehty myös aikaisemmin, ilmeisesti jollain Viestivarikolla. Varaputkisarjakin ( 2kpl DF11, 2kpl DDD11) tähän löytyy.

Lisäsäätöjä

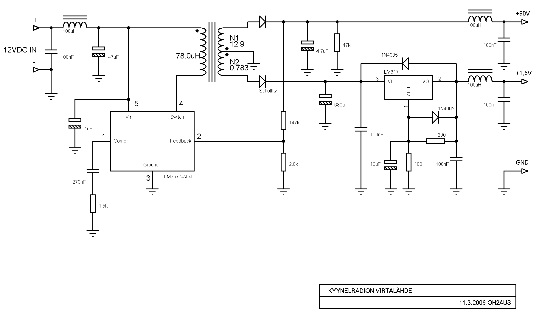
TX:n hehkuparin päällystin vanhan Airam Sp-1:n kelta-mustalla kopiolla, samoin kuin 12 voltin jänniteinvertterin peltikuoret vastaavalla suuremman hehkuparin näköiskopiolla. Anodiparistoahan tässä ei enää tarvita, sen virkaa hoitaa National LM 2577-ADJ -piirillä toteutettu fly-back tyyppinen hakkuripoweri. Lisukkeena on ulkopuolinen TR-kytkin erikseen koteloituna, sen ansiosta muutenkin hankala työskentely on hieman helpompaa kun ei tarvitse antennibanaaneja siirrellä TX:n ja RX:n välillä.

Koska alkuperäistä yksilöllistä korjauskäyrästöä ei laitteen mukana ollut, tein käytön helpottamiseksi vastaavan Excel-taulukon. RX:lle on kalibrointirasteri 5kHz:n välein, TX:lle riittää muutama virityspiste, sehän on helppo spotata taajuudelle RX:n mukaan. Sadesuojaksi tarkoitettu sellofaanikalvo niin ikään puuttuu, mutta tuskinpa tuon kanssa ulkona ainakaan sadesäällä enää workitaan.

HUOM! Kyynelen nimen kirjoitusasusta virinneen keskustelun johdosta ilmoitan, että kirjoitan tietyn yksilön (mm. tämän) nimen isolla alkukirjaimella. Puhuttaessa kyyneleistä yleisellä tasolla kyseessä ei ole erisnimi, joten kirjoitan sen pienellä alkukirjaimella.



VRHAB M4/7
 

Antenninvaihtokytkin (ei alkuperäistarvike)


Taajuusvastaavuustaulukko
 

Hakkuripoweri ennen kotelointia
 

 

Etusivulle